| 内容 |
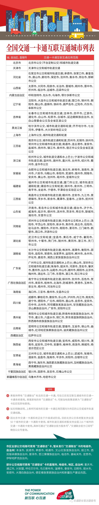
上海交通联合卡可以在哪些城市使用?在最近,上海发布了新一代的上海交通卡,此次上海交通卡属于交通联合版,在全国280个城市均可使用,那具体可以在哪些城市使用,下面就和小编一起来看看吧!  在9月15日,新一代上海交通卡(交联版)正式发售,可刷280多城市,在上海使用可享本地交通优惠。此卡为新一代普通交通卡,非纪念卡,具有公共交通支付功能,如果想知道具体有哪些城市可以使用,可以关注微信公众号“交通联合官方服务号”查询。 北京市:北京市公交(不含定制公交)和城市轨道交通; 天津市:天津市公交和城市轨道交通; 河北省:石家庄市公交和城市轨道交通;承德市、张家口市、秦皇岛市、唐山市、廊坊市、保定市、沧州市、衡水市、邢台市、邯郸市公交; 山西省:太原市、大同市、阳泉市、长治市、晋城市、朔州市、晋中市、忻州市、临汾市、运城市、吕梁市公交; 内蒙古自治区:呼乎和浩特市、包头市、乌海市、鄂尔多斯市公交; 辽宁省:沈阳市、大连市公交和城市轨道交通;营口市、锦州市、朝阳市、鞍山市、盘锦市、铁岭市、葫芦岛市、辽阳市、丹东市、阜新市公交; 吉林省:长春市公交和城市轨道交通;吉林市、四平市、辽源市、通化市、白山市、松原市、白城市、延边朝鲜族自治州、长白山管委会公交及全省区县公交; 黑龙江省:哈尔滨市公交、城市轨道交通和轮渡;齐齐哈尔市、七台河市、伊春市、大兴安岭地区公交; 上海市:上海市公交、城市轨道交通和轮渡; 江苏省:南京市公交、城市轨道交通和轮渡;苏州市、无锡市、徐州市、常州市公交和城市轨道交通;南通市、连云港市、淮安市、盐城市、扬州市、镇江市、泰州市、宿迁市公交及全省区县公交; 浙江省:杭州市公交、城市轨道交通和水上巴士;宁波市公交和城市轨道交通;温州市、湖州市、嘉兴市、台州市、绍兴市、衢州市、金华市公交; 安徽省:合肥市公交和城市轨道交通;淮北市、蚌埠市、淮南市、滁州市、六安市、马鞍山市、阜阳市、芜湖市、宿州市、铜陵市、安庆市、黄山市、池州市、亳州市、宣城市公交; 福建省:福州市公交和城市轨道交通;厦门市公交、城市轨道交通和轮渡;莆田市公交和轮渡;漳州市、泉州市、三明市、南平市、龙岩市、宁德市、平潭综合实验区公交; 江西省:南昌市公交和城市轨道交通;赣州市、吉安市、九江市、景德镇市、萍乡市、新余市、鹰潭市、宜春市、上饶市、抚州市公交; 山东省:济南市、青岛市公交和城市轨道交通;烟台市、济宁市、威海市、临沂市、德州市、滨州市、菏泽市、枣庄市、聊城市维坊市、东营市公交; 河南省:关州市公交和城市轨道交通;许昌市公交和水上巴士;洛阳市、平]顶山市、安阳市、新乡市、焦作市、商丘市、信阳市、驻马店市、襆阳市、开封市、南阳市、漯河市、三门峡市、鹤壁市、周口市、济源市公交; 湖北省:武汉市公交和轮渡;宜昌市、黄石市、咸宁市、襄阳市、鄂州市、十堰市、荆门市、随州市、黄冈市、潜江市、天门市公交; 湖南省:长沙市公交和城市轨道交通;株洲市、湘潭市、衡阳市、邵阳市、岳阳市、常德市、张家界市、益阳市、郴州市、永州市、怀化市35. 往事再美好,都已经尘封,人生,可以痛苦,更要懂得追求快乐。在这个世间,有很多东西是免费的。比如阳光,爱情,友情,梦想。所以,我们应当持有一颗平常心,珍惜自己的过去,满意自己的现在,乐观自己的未来,那你就是最幸福的人。、娄底市、湘西土家族苗族自治州公交; 广东省:广州市公交、城市轨道交通和水上巴士;佛山市、深圳市公交和城市轨道交通;珠海市、韶关市、河源市、茂名市、肇庆市、惠州市、汕头市、汕尾市、中山市、潮州市、揭阳市、云浮市、梅州市、清远市、江门市、东莞市、湛江市、阳江市公交; 广西壮族自治区:南宁市公交和城市轨道交通;柳州市、钦州市、百色市、贺州市、来宾市、桂林市、北海市、防城港市、贵港市、玉林市、崇左市、梧州市、河池市公交; 海南省:海口市、三亚市、儋州市、文昌市公交; 四川省:成都市、攀枝花市、雅安市、乐山市、泸州市、内江市、南充市、遂宁市、德阳市、广元市、绵阳市、眉山市、自责市、宜宾市、巴中市、达州市、阿坝藏族羌族自治州、甘孜藏族自治州、凉山彝族自治州、广安市、资阳市公交; 贵州省:贵阳市公交和城市轨道交通;黔南布依族苗族自治州、毕节市、遵义市、六盘水市、铜仁市、黔东南苗族侗族自治州、黔西南布依族苗族自治州公交; 云南省:昆明市公交和城市轨道交通;楚雄市、玉溪市、保山市、曲靖市、红河哈尼族彝族自治州、迪庆藏族自治州公交; 西藏自治区:拉萨市公交; 陕西省:西安市公交和城市轨道交通;宝鸡市、成阳市、铜川市、渭南市、延安市、汉中市、安康市、榆林市、商洛市、韩城市、杨凌示范区公交; 甘肃省:兰州市公交、城市轨道交通和水上巴士;武威市、张掖市、酒泉市、金昌市、陇南市、平凉市、庆阳市、白银市公交; 青海省:西宁市、海东市、海西蒙古族藏族自治州、玉树藏族自治州、黄南藏族自治州公交; 宁夏回族自治区:银川市、固原市、吴忠市、石嘴山市公交; 新疆维吾尔自治区:乌鲁木齐市、哈密市公交;  以上就是上海交通联合卡可以在哪些城市使用的全部内容了,希望以上内容对您有所帮助! 上海交通联合卡可以在哪些城市使用畅通无阻苦形影不离苦地想(苦思冥想)18. 梦幻的笔,书写浪漫的情怀,犹若那深谷幽兰,暗香浮动,妩媚独舞。31. Your early reply will be highly appreciated.88.举世混浊我独清,众人皆醉我独醒。《渔父》 三姝媚 史达祖山色遥连秦树晚,砧声近报汉宫秋。19.It is hard to please all. 众口难调。 |