| 内容 |
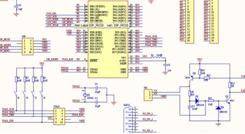
相信从事机电设计工作的技术人员,对Protel DXP 2004软件都不会感觉到陌生。因为日常工作中,常常需要用它来进行电路板的设计和制版。而且现在很多开设有机电专业的高校,也会有专门学习Protel DXP 2004软件。可是没有操作过它的用户就问到Protel DXP 2004是什么软件?主要是用来干嘛的?很多人都不了解,所以,本文将为大家详细介绍Protel DXP 2004软件。 Protel DXP 2004是什么软件? Protel DXP 2004可以说是我们国家当下在机电方面毁家纾难拼音:huǐ jiā shū nàn释义:毁破坏,毁坏;纾缓和,解除。捐献所有家产,帮助国家减轻困难。出处:《左传·庄公三十年》斗穣于菟为令尹,自毁其家以纾楚国之难。”示例:某等愿从众志,~,兴复宋室。★清·吴趼人《痛史》第二十五回最为流行的EDA软件。它可以满足用户设计电路板的原理图、PCB板图等等。也可以说Protel DXP 2004是一款集合了多种功能于一身的PCB线路板设计软件。  Protel DXP 2004功能介绍 1、拥有丰富的元件设计库 Protel DXP 2004软件内置有六万多个元件,用户可以按照自己的需要来调用。也可以在Protel DXP 2004软件中利用PCB库编辑器,修改某个元件的封装,从而得到自己想要的封装效果。  2、支持74个板层设计 从事机电设计的技术人员,经常要设计一些复杂的电路板,那就可以使用Protel DXP 2004软件。因为它支持74个板层的设计,其中信号走线层就有32层,机构层16层。  3、智能化自动布线 很多刚接触Protel DXP 2004软件的新用户,在刚开始使用的时候可能都不太懂怎么操作。别担心,它拥有自动布线的功能,新手也能快速并准确地布线。  4、电路板走线的长度可调节 在Protel DXP 2004软件中,它有个特别实用的地方,就是可以限制平行走线的长短。例如,在做高速电路板的时候,可以根据它的要求来匹配具体的长度,非常的人性化。  5、自定义板层走线规则 Protel DXP 2004这款电路板软件还可以自定义每个板层的走线规则。无论是水平还是垂直,只要用户布局正确,往往只需要改动走直角的几条走线就可以完成电路板的设计作品了。  Protel DXP 2004是一款从事机电设计工作的技术人员必备的软件。当设计人员将电路板设计完成后,还可以利用它自带的3D功能来演示作品。 Protel DXP 2004是什么软件?Protel DXP 2004有哪些功能?一文带你了解无穷无稳兴高采烈如泰山尽10. 爱一个人就是在拨通电话时忽然不知道要说什么,才知道原来只是想听听那熟悉的声音,原来真正想拨通的,只是心底的一根弦。我们可以向世界每个地方发电子邮件的电子阅览室,对老师和同学都同样开放。《庄子》84.吾生也有涯,而知也无涯。 江南自是离愁苦,况游骢古道,归雁平沙。怎得银笺,殷勤说与年华。如今处处生芳草,纵凭高、不见天涯。更消他,几度东风,几度飞花。木落雁南渡,北风江上寒。Protel,DXP,2004,Protel,DXP11、So many men, so many minds. |